设计原理
ZOER580-EVS是根据我国储能和新能源汽车领域实际使用工况而推出的用于在线监测系统对地绝缘性能的产品,产品适用于最高DC1500V以下不接地系统,可以满足绝大多数储能、充电桩、新能源等行业绝缘监测要求。
ZOER580-EVS型绝缘监测仪采用低频交流注入法可以可靠地、准确地监视直流、IT 系统 (不接地系统)对地的系统绝缘阻值,系统电容,母线电压,正负对地电压,正负对地绝缘阻值,正负对地绝缘阻值。
主要功能
适用于最高DC1500V以下未接地主回路系统。
内置/外接测试/复位按钮。
自动,手动复位功能。
多类型、宽范围控制电源输入。
人性化简易操作界面,可显示各种参数和系统泄露电容。
DIN导轨安装方式。
带背光的LCD屏显示。
通过通讯能读取正对地,负对地电压及绝缘电阻值.
测量和显示未接地系统绝缘电阻
泄漏电容(C) 的测量和显示
通过Modbus RS-485 进行通讯
可调节响应延迟
两个独立的报警继电器(每个继电器均有一个转换触点)
N/O或N/C操作,可选
支持中英文语言菜单操作
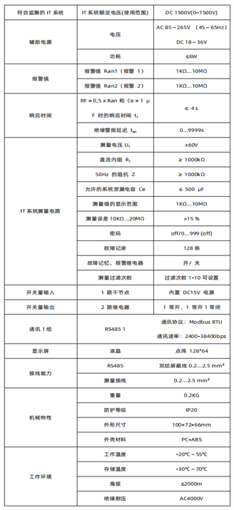
技术参数

安装尺寸:(单位:mm)
